



2 Ore Properties
2.1 Deposit Type
The Gunchangling Iron Mine is classified as an “Anshan-type iron deposit.”
2.2 Genetic Type
The Gunchangling Iron Mine is classified as a sedimentary-metamorphic ore deposit.
2.3 Ore Characteristics
2.3.1 Mineral Composition of the Ore
The specific mineral composition of the ore is detailed in Table 1.
Table 1 Mineral Composition of the Iron Ore
| ore type | Mineral Composition | |
| Metallic Minerals | Non-metallic minerals | |
| Magnetite Quartzite | Magnetite, Hematite, Limonite | Quartz, amphiboles, chlorite, etc. |
| Pseudomorphic Hematite-Quartzite | Specular Hematite, Pseudomorphic Hematite, Magnetite, and Limonite | Predominantly quartz, followed by amphiboles. |
| Magnetite-Rich Ore | Magnetite, occasionally hematite. | Quartz, garnet, ferro-magnesian amphibole, chlorite, calcite, etc. |
| Hematite Rich Ore | Specular Hematite | Quartz, occasionally containing muscovite, etc. |
2.3.2 Ore structure and texture
The ore structure and texture are shown in Table 2.
Table 2 Structure and Texture of Iron Ore
| Ore type | Structural Construction | Ore type | Structural Construction |
| magnetite quartzite | Banded magnetite quartzite, massive magnetite quartzite | Rich magnetite ore | Dense, massive, fine-grained or coarse-grained structure |
| Pseudo-hematite quartzite | striped or blocky | Rich hematite ore | dense mass |
2.3.3 Mineral intercalation particle size
The mineral distribution particle size is shown in Table 3.
Table 3. Grain size of iron mineral dispersal
| Ore type | Mineral intercalation grain size | Ore type | Mineral intercalation particle size |
| Magnetite Quartzite | Banded magnetite quartzite: grain size 0.02–0.3 mm | Rich magnetite ore | Magnetite: homogeneous intercalated structure, grain size 0.1~1mm |
| Massive magnetite quartzite: grain size 0.02–0.3 mm | Quartz: Intercalated structure, grain size 0.1–0.2 mm | ||
| Pseudo-hematite quartzite | Specimenite: long, platy, approximately 0.2–1 mm in length. | Rich hematite ore | Specimenite: flaky, grain size 0.2~2mm |
2.3.4 Multi-element analysis of ore
The multi-element analysis of the ore is shown in Table 4.
Table 4 Multi-element chemical analysis results of iron ore (%)
| Ore type | TFe | FeO | SiO₂ | S | P | Mn | Remark |
| magnetite quartzite | 25-40 | 10~25 | 46.23 | 0.148 | 0.032 | ≤0.06 | average value |
| Pseudo-hematite quartzite | 27.54 | ≤10 | 57.58 | 0.011 | 0.012 | ≤0.08 | average value |
| Rich magnetite ore | 64.62 | one | 4.97 | 0.098 | 0.011 | ≤0.1 | open hearth |
| 52.02 | – | 19.56 | 0.193 | 0.049 | blast furnace | ||
| Rich hematite ore | 62.54 | – | 5.40 | 0.019 | 0.010 | 0~0.06 | open hearth |
| 49.65 | 22.95 | 0.005 | 0.010 | blast furnace |
2.3.5 Iron phase analysis of iron ore
The phase analysis of iron ore is shown in Table 5.
Table 5 Iron phase analysis of iron ore (%)
| Ore type | Iron phase analysis /% | ||
| Soluble iron ( SFe ) | Ferric silicate | Ferric carbonate | |
| Magnetite Quartzite | 28.01~33.65 | 1.48~6.93 | 0.87~1.19 |
| Pseudo-hematite quartzite | – | 1.39 | 0.72 |
| Rich magnetite ore | 61.26 | 1.27~6.77 | 0.89~1.42 |
3 Mining
3.1 Overview of Mining Methods
3.1.1 Open-Pit Mining
The open-pit iron mine operated by Gongchangling Mining Company is divided into three mining areas: the Dumu Mining Area, the Hejia Mining Area, and the Dapengzi Mining Area. The types of ore extracted include lean magnetite, lean hematite, and a small quantity of pseudomorphic hematite; the product category consists of Grade II ore. The annual ore production capacity is 7.4 million tons. The average grade of extracted magnetite ore is 27.8%, while that of hematite ore is 25.0%.
The mining process employs a discontinuous operation cycle, comprising the following stages: drilling and blasting, loading, transportation, and waste dumping. Specifically, the drilling and blasting stage utilizes YZ35 rotary drill rigs to bore holes with a diameter of 92–250 mm and a depth of 14–16 meters; charging is performed either by on-site mobile explosive mixing trucks or manually, followed by multi-row, non-electric detonator-initiated delay blasting. The loading stage employs 4–10 m³ electric shovels to load ore or waste rock into mining trucks. Transportation within the mining pit is carried out using 42–100-ton class mining trucks to haul ore to designated ore transfer yards and waste rock to waste dumps. Transportation outside the mining pit involves electric shovels transferring ore into 60-ton railway dump cars, which are then hauled by 150-ton or 200-ton electric locomotives to the beneficiation plant; a small quantity of waste rock is similarly transferred into 60-ton railway dump cars and transported to waste dumps for unloading. The waste dumping stage utilizes a truck-and-bulldozer system for waste disposal.
3.1.2 Underground Mining
The underground iron mine operated by Gongchangling Mining Company is divided into three mining areas: the Northwest Mining Area, the Central Area Deep Shaft, and the Lower Iron-Bearing Zone of the Central Area. The type of ore extracted is magnetite, and the product categories include Grade II ore and rich ore. The annual ore production capacity is 1.55 million tons. The average grade of extracted Grade II ore is 36.5%, while that of rich ore is 55.0%. Development methods are categorized into central vertical shaft development, adit-and-blind-shaft development, adit-and-inclined-shaft development, and adit-and-raise development. The mining method employed is the sublevel caving method without bottom pillars.
3.2 Major Mining Equipment
The major equipment for open-pit mining is listed in Table 6, while the major equipment for underground mining is listed in Table 7.
Table 6 Main Equipment for Open-Pit Mining
| Equipment Classification | Equipment Name | Specifications and Models | Quantity/unit | Remark |
| Perforation equipment | roller cone drill | YZ35A | 7 | one |
| YZ35D | 4 | – | ||
| Mining equipment | power shovel | WK-4 | 26 | – |
| WD400 | 6 | – | ||
| Transportation equipment | Mining dump truck | WK-10B | 2- | |
| Terex 33-07 | 25 | 42t load capacity | ||
| Terex 33-11E, 33-100B, TR100 | 8 | 85t load capacity | ||
| Carter 777C | 5 | 85t load capacity | ||
| Belaz 7555B, 7548D | 16 | 55t load capacity | ||
| Engineering and auxiliary equipment | bulldozer | 320HP | 11 | – |
| Loader | ZL50 | 9 | – | |
| grader | Caterpillar 16G | 3 | – | |
| Mobile rock drill | 6m³ | 4 | – |
Table 7 Main Equipment for Underground Mining
| Equipment Classification | Equipment Name | Specifications and Models | Remark |
| Rock drilling equipment | pneumatic rock drill | 7655, YT-25 | – |
| hanging tank | F-3 | – | |
| bench | YGZ-90 | two | |
| Down-the-hole drilling rig | YQ-100 | – | |
| Loading equipment | pneumatic slag loading machine | T ₄ G | – |
| Electric shovel | 2m³, 2.3m³ | – | |
| electric rake | 55kW, 30kW | – | |
| Transportation equipment | electric locomotive | 10t | – |
| Side-dumping mine car | 2m³ | two | |
| Lifting equipment | hoist | KJ1×2.5×2-30 | Inclined shaft hoisting |
| Direct-drive multi-rope friction hoist | JKD2.8×6 | Cage hoisting | |
| Single-rope winding double-drum winch | KJ1×6×3.2/0.75 | Double-layer single-cage cage hoisting | |
| Single-rope winding single-drum winch | KJ1×6×3.2/0.75 | Double Loop |
4 Mineral Processing
4.1 Overview of Mineral Processing Production and Processing Tests
4.1.1 Overview of the Mineral Processing Plant
The mineral processing plant of the Gongchangling Mining Company, a subsidiary of Angang Group Mining Company, is equipped with three mineral processing production lines. The key production indicators for mineral processing are presented in Table 8. The production process flowcharts are shown in Figures 2, 3, and 4.
Table 8: Key Production Indicators for Mineral Processing
| production line | Processing capacity / (10,000 tVa ) | Feed rate (10,000 V/a) | Concentrate volume (10,000 tons/year) | Ore grade /% | Concentrate grade /% | Remark |
| First choice | 1200 | 1085 | 412 | 30~31 | 68.00 | Single magnetic separation |
| Two choices | 305 | 276 | 97.2 | 30~31 | 69.24 | Maglev Co-selection |
| Three choices | 315 | 315 | 100 | 26~28 | 67.50 | Heavy maglev combined selection |
4.1.2 Mineral Processing Experiments and Process Modifications
(1) Experiments on the Reverse Flotation Process for Magnetic Concentrates. The mineral processing plant of Gongkuang Company serves as one of the primary raw material bases for Ansteel’s iron ore supply. Prior to 2001, the average grade of the iron concentrate produced was 65.55%, with an SiO₂ content of 8.31%. In accordance with Ansteel’s “High-Quality Feedstock Policy” and the internal development needs of Gongkuang Company, the company established a strategic objective to “Increase Iron Grade and Reduce Silica Content.” Through a comparative analysis of laboratory test results for anionic reverse flotation versus cationic reverse flotation applied to magnetic concentrates, the cationic reverse flotation process was selected as the method to achieve this objective. In July 2001, a technical renovation project aimed at “increasing iron grade and reducing silica content” was implemented. Following this renovation, the grade of the magnetite concentrate exceeded 69%, while the SiO₂ content dropped below 4%, marking a significant leap forward in product quality.
(2) Experiments on the Mineral Processing Process for Low-Grade Hematite. In 2003, to meet the demand for iron-bearing raw materials driven by Ansteel’s capacity expansion, Gongkuang Company resumed the processing of hematite ore. Based on a comparative study of laboratory test results for two process flowsheets—”stage grinding followed by strong magnetic separation, gravity separation, and anionic reverse flotation” versus “stage grinding followed by gravity separation, strong magnetic separation, and anionic reverse flotation”—the latter process (stage grinding followed by gravity separation, strong magnetic separation, and anionic reverse flotation) was recommended. The recommended design parameters were as follows: raw ore grade of 28.78%; gravity concentrate grade of 67.10%; flotation concentrate grade of 67.30%; overall concentrate grade of 67.19%; and overall tailings grade of 10.13%. Construction of the facility commenced in June 2004, and commercial production operations began in May 2005. During the initial stages of production, operational metrics exhibited significant fluctuations. Following a comprehensive investigation and analysis of the process workflow, a targeted technical initiative was launched to address specific engineering challenges. Consequently, the hourly throughput of the ball mill increased from 118 t/h to 130 t/h; the grade of gravity concentrates reached 67.20%, and that of flotation concentrates reached 68.00%. The overall concentrate grade improved from 66.39% to 67.50%, while the overall tailings grade decreased from 11.74% to 10.50%.
(3) Process Testing for Coarse Ore Pre-concentration. Given that the Gunchangling iron ore deposit is classified as a sedimentary-metamorphic type, the geological occurrence conditions of the ore bodies are complex and highly variable. The ore bodies across different mining areas vary in the number of layers (ranging from 2 to 7) and exhibit uneven thickness; furthermore, the presence of rock interlayers within the ore bodies—coupled with the segmentation and displacement caused by fault structures—results in highly complex and variable ore properties across different sections of the deposit. The geological occurrence conditions of this ore body differ significantly from those found in other domestic iron mines.
As mining operations have extended to deeper levels, the ore bodies have gradually thinned out while the volume of rock interlayers has increased, leading to a year-on-year decline in the grade of mined ore. Although a series of management measures were implemented to strictly control ore quality, the adverse geological occurrence conditions—combined with mechanized mining operations—have resulted in a rock dilution rate of 14%–18% for the open-pit mine (yielding a mined ore grade of only 28%). For the underground mine, the rock dilution rate ranges from 27% to 36% (yielding a mined ore grade of 33%); the ore dilution rate has reached a peak of 23% and continues to show an upward trend year after year. In certain instances, ore batches with rock dilution levels exceeding permissible limits are rejected and discarded as waste rock. The annual metrics regarding rock dilution and ore impoverishment are presented in Table 9.
Table 9: Summary of Annual Rock Dilution and Ore Impoverishment Metrics
| year | Open-pit mine | underground mine | total | ||||||
| Ore quantity/10,000 tons | impoverishment rate / % | Mixed rock volume/10,000 tons | Ore quantity/10,000 tons | impoverishment rate / % | Mixed rock volume/10,000 tons | Ore quantity/10,000 tons | impoverishment rate / % | Mixed rock volume/10,000 tons | |
| 1990 | 560 | 5.21 | 40.3 | 125.1 | 20.39 | 31.7 | 685.1 | 7.98 | 72 |
| 1991 | 558 | 5.69 | 43.8 | 121.9 | 21.16 | 32.8 | 679.9 | 9.92 | 76.6 |
| 1992 | 559.5 | 7.01 | 54.1 | 119 | 20.82 | 31.5 | 678.5 | 9.43 | 85.6 |
| 1993 | 521.9 | 7.71 | 55.5 | 110.2 | 20.59 | 28.8 | 632.1 | 9.96 | 84.3 |
| 1994 | 550.4 | 9.40 | 71.4 | 112.5 | 20.36 | 29.1 | 662.9 | 11.26 | 100.5 |
| 1995 | 513.5 | 11.23 | 79.6 | 114.6 | 21.84 | 31.8 | 628.1 | 13.17 | 111.4 |
| 1996 | 424 | 11.80 | 69 | 118 | 21.77 | 32.6 | 542 | 13.97 | 101.6 |
| 1997 | 412 | 13.85 | 78.7 | 122.8 | 23.73 | 37 | 534.8 | 16.12 | 115.7 |
| 1998 | 410.6 | 14.30 | 81 | 135.9 | 22.53 | 38.9 | 546.5 | 16.36 | 119.9 |
| 1999 | 410.8 | 12.70 | 72 | 147.5 | 20.24 | 37.9 | 558.3 | 14.69 | 109.9 |
| 2000 | 420 | 13.5 | 72.6 | 160 | 20.9 | 44.0 | 580 | 15.5 | 116.6 |
The presence of a large volume of admixed rock—which requires crushing, beneficiation, and tailing disposal—leads to increased mineral processing costs. Furthermore, minerals such as chlorite, schist, and mica schist tend to undergo “slimming” (forming fine slimes) during the grinding and beneficiation processes, thereby hindering efforts to improve the grade of the iron concentrate. Conversely, if ores with a high proportion of admixed rock were simply discarded, it would result in an increased stripping ratio, higher costs, and a wasteful depletion of mineral resources.
To address this challenge, Gongkuang Company entered into a technical collaboration with the Ma’anshan Mining Research Institute of Sinosteel Group to conduct experimental research on a pre-selection process for coarse-grained ores. Following extensive experimental research and a comparative optimization of various technical schemes, a decision was made to integrate a magnetic pulley pre-selection process into the existing crushing circuit. This process would be applied to the intermediate-crushed products from the First Beneficiation Workshop and the coarse-crushed products from the Second Beneficiation Workshop, enabling pre-selection prior to the grinding stage. By removing admixed rock from the ore feed at an earlier stage, the objective was to elevate the grade of the ore entering the grinding mills, boost the output of iron concentrate, and reduce operational costs.
In January 2001, Gongkuang Company successfully implemented the coarse-ore pre-selection process for the coarse-crushed products in the Second Beneficiation Workshop; this initiative raised the grade of the ore entering the beneficiation circuit by 1.23 percentage points, resulting in an annual increase of 47,200 tons in iron concentrate output. In September 2001, the same coarse-ore pre-selection process was implemented for the intermediate-crushed products in the First Beneficiation Workshop, boosting the feed ore grade by 2.01 percentage points and yielding an additional 157,600 tons of iron concentrate annually. The successful application of this coarse-ore pre-selection technology has yielded significant economic benefits.
(4) Application of MVS Electromagnetic Vibrating Screens in the Regrinding Process: An Experimental Study to Replace Fixed Nylon Fine Screens. In recent years, driven by the continuous expansion of mineral processing capacity, the extreme non-uniformity of the liberation particle sizes in the feed ore, and the adoption of reverse flotation techniques for iron enrichment and impurity removal, increasingly stringent requirements have been imposed on the quality of magnetite concentrate products. Consequently, the inherent drawbacks of the original fine-screening and regrinding process have gradually emerged as “bottlenecks”—constraints that limit further increases in production capacity, compromise concentrate quality indicators, and negatively impact the company’s overall economic performance.
① Low Screening Efficiency of Fixed Nylon Fine Screens. Since the open area ratio of nylon fine screens is less than 10%—and because the screen surface is fixed and non-vibrating, relying solely on the material flow to cut through the screen slots for separation—their screening efficiency is quite low, with a mass-based screening efficiency of approximately 30%. Nevertheless, due to their simple installation and relatively long service life, they remain widely utilized.
② High Regrinding Circulating Load and Low Grinding Efficiency: As the system’s hourly throughput increases, the feed rate to the tertiary nylon fine screens rises significantly. This results in a high regrinding circulating load and poor grinding performance, leading to fluctuations in product quality. Consequently, it becomes difficult to ensure consistent feed conditions for the flotation process, thereby limiting the potential for increasing the system’s overall processing capacity.
③ Severe Over-grinding of Regrinding Products: Nearly 71% of the valuable minerals present do not require further grinding; yet, they enter and circulate within the regrinding circuit, leading to severe over-grinding.
④ Low and Highly Variable Undersize Product Concentration in the Fine Screening-Regrinding Process: Upon entering the flotation circuit, this not only increases reagent consumption and complicates operational procedures but also causes fluctuations in key production metrics.
⑤ High Consumption of Energy and Spare Parts: Due to the low screening efficiency of nylon fine screens, qualified particles undergo unnecessary recirculation, resulting in increased energy consumption and accelerated wear on spare parts.
Comparative industrial trials have demonstrated that the MVS electromagnetic vibrating screen exhibits distinct advantages over nylon fine screens in terms of screening efficiency and undersize product yield. Furthermore, it facilitates an increase in hourly processing capacity, playing a crucial role in ensuring smooth production operations and stable performance metrics. Following the implementation of MVS electromagnetic vibrating screens in the Primary and Secondary Beneficiation Workshops, screening efficiency rose to over 40%. This ensured consistent feed conditions for the flotation process, thereby stabilizing the production metrics for the final iron concentrate. As a direct result of the improved screening efficiency, the regrinding circulating load decreased, and the system’s hourly processing capacity increased by 4.6 tons per hour.
(5) Research on the Process Technology for Purifying Magnetite Concentrate via Flotation Columns. To further enhance the grade of iron concentrates, reduce impurity levels, and provide high-quality raw materials for ironmaking—thereby optimizing the technical indicators of both the mineral processing and ironmaking systems while maximizing economic benefits—Gongchangling Mining Company collaborated with research institutions such as the Changsha Research Institute of Mining and Metallurgy and China University of Mining and Technology. Building upon the technical renovation implemented in 2001—which utilized flotation machines and a reverse flotation process to “upgrade iron and reduce silica”—and integrating the sub-project Research on Mineral Processing Technologies and Equipment for High-Quality Iron Concentrates (part of the national “Tenth Five-Year Plan” key science and technology project Research on Comprehensive Exploration and Efficient Development Technologies for Large-Scale, Scarce Metal Mineral Resource Bases), the company conducted extensive process and technical research centered on the cationic reverse flotation column process for “upgrading iron and reducing silica.”
From January to April 2004, preliminary laboratory-scale exploratory tests for the flotation column process were completed. From May to August 2004, pilot-scale industrial trials were conducted at the flotation workshop of the Gongchangling Mining Company’s beneficiation plant to determine the optimal process flowsheet and technical parameters. From September to December 2004, the design, engineering construction, and preliminary commissioning of the industrial trial system for the new flotation column process were successfully concluded. From January to December 2005, the comprehensive industrial trial research project for the new flotation column process was carried out, encompassing conditional testing, technical process improvements, and performance evaluations. Finally, in January 2006, the system was formally handed over to the Gongchangling Mining Company’s beneficiation plant for full-scale production application.
The process flowsheet selected for this project consists of a flotation column circuit (comprising one roughing stage and two scavenging stages) followed by a magnetic separation and thickening stage for the middlings. A comparative diagram illustrating the equipment configuration for the conventional flotation machine process versus the new flotation column process is presented in Figure 5.

Industrial trial metrics for the flotation column: feed rate of 70.61 t/h; feed grade of 63.59%; average consumption of the cationic reagent (dodecylamine) of 156.83 g/t; and a feed particle size distribution with 89.30% passing -0.074 mm. The flotation concentrate grade achieved was 69.15%, while the flotation tailings grade was 22.37%.
On October 23, 2006, the Department of Science and Technology of Liaoning Province organized an expert panel to conduct a technical appraisal of this project. The appraisal findings are as follows:
① The research on the flotation column purification technology for magnetite concentrate—specifically utilizing a “one roughing, two scavenging” flotation column separation configuration combined with a middlings magnetic separation and concentration process to treat the initial magnetic concentrate—successfully yielded a high-quality iron concentrate with a grade of 69.15% and a SiO₂ content of 2.65%. Compared to the existing production process, the flotation column process resulted in a reduction of 8.52 RMB in the unit cost of the flotation concentrate, a 34.5% reduction in power consumption, and a 29.2% reduction in reagent consumption, thereby opening up a new avenue for “increasing iron grade while reducing silica content” in my country’s iron ore beneficiation plants.
② The research on the flotation column purification technology for magnetite concentrate was specifically tailored to the characteristics of reverse flotation processes commonly employed in domestic iron ore beneficiation plants. By integrating flotation column technology, reverse flotation froth transport technology, and automatic control technology, it provides technical support for process retrofits aimed at “increasing iron grade while reducing silica content” in domestic facilities. This process is characterized by a simplified flowsheet, advanced technical performance indicators, ease of operation and management, energy conservation, reduced consumption, and environmental friendliness.
③ Following the implementation of the flotation column process at the beneficiation plant of Ansteel Group’s Gongchangling Mining Company, and under conditions where the concentrate grades were comparable, the flotation column process demonstrated significant improvements over the existing production process: the concentrate yield increased by 1.27 percentage points, the metal recovery rate increased by 1.27 percentage points, and the tailings grade decreased by 4 percentage points. ④ The results of this research fill a technological gap in the domestic field of iron ore beneficiation regarding the application of column flotation processes. Representing a domestic first, this achievement establishes a precedent for the industrial application of column flotation reverse flotation technology in domestic iron ore beneficiation, attaining an advanced international standard.
4.2 Primary Beneficiation Workshop
4.2.1 Primary Beneficiation Crushing and Screening
The crushing circuit for the Primary Beneficiation Workshop was constructed and commissioned in 1959, with a designed annual processing capacity of 5.6 million tons. The crushing process employs a three-stage, open-circuit flow scheme, as illustrated in Figure 6. Coarse crushing is performed using a single KKπ1200mm hydraulic gyratory crusher; the coarse-crushed product is transported via conveyor belt to a buffer bin for intermediate crushing, from where it is fed into the intermediate crushers for the second stage of reduction. Intermediate crushing utilizes three cone crushers: two PYB-92100mm standard cone crushers and one H-8800 crusher. The operational mode involves one H-8800 crusher running, while the two PYB-92100mm crushers serve as backups. The intermediate-crushed product is conveyed to a φ1250mm × 2400mm magnetic pulley dry separator to remove mixed gangue from the ore. The beneficiated ore is then transported via a shuttle conveyor to the fine crushing buffer bin, while the separated gangue is conveyed to a dedicated dry-separation waste bin for subsequent truck transport and disposal. Ore from the fine crushing buffer bin is fed via conveyor to 12 YA-type vibrating screens; these screens are arranged in pairs, with every two screens feeding a single fine crusher. The oversize material (screen oversize) enters the fine crushers. Fine crushing is performed using six cone crushers: three PYD-92200mm short-head cone crushers and three H-6800 cone crushers. During normal operations, the H-6800 crushers serve as the primary units, with four operating and two on standby. The fine-crushed product and the undersize material (screen undersize) are transported via conveyor to the storage bins within the main plant building of the Primary Beneficiation Workshop; the final crushed product has a particle size range of 20–0 mm. This process remained in use until April 2007. The main technical parameters of the crushing and screening equipment in the Primary Selection Workshop are presented in Table 10.
Table 10: Main Technical Parameters of Crushing and Screening Equipment in the Primary Selection Workshop
| Work procedures | Equipment Name | model | Quantity/unit | feed particle size/mm | ore discharge particle size/mm | Mine discharge outlet /mm | Single machine output /(t/h) | motor power/kW | ||||
| rough | Hydraulic gyratory crusher | KKπ1200 | 1 | 1000~0 | 350~0 | 150-165 | 1300~2000 | 400 | ||||
| medium break | Standard cone crusher | PYB-2200 | 2 | 350~0 | 75~0 | 30~60 | 450~800 | 280 | ||||
| cone crusher | H-8800 | 1 | 350~0 | 75~0 | 35~42 | 800~1800 | 600 | |||||
| fine | Short-head cone crusher | PYD-2200 | 3 | 75~0 | 20~0 | 8-10 | 100~200 | 280 | ||||
| cone crusher | H-6800 | 3 | 75~0 | 20~0 | 18~60 | 800~1800 | 315 | |||||
| Work procedures | Equipment Name | model | Quantity/unit | sieve aperture size/mm | Particle size under sieve/mm | Single machine output /(/h) | motor power/kW | |||||
| Screening | vibrating screen | YA1530 | 12 | 14×70 | 14~0 | 160 | 11 | |||||
| Work procedures | Equipment Name | Magnetic induction of the sorting area of the cylinderStress strength / T | Quantity/unit | Processing ore particle size Upper limit/mm | Average rounding Lithality/% | Single machine output(/t/h) | ||||||
| Preliminary | s1250mm×2400mm magnetic pulley | 0.35 | 1 | 75 | 10 | 1500 | ||||||
Beginning in April 2007, the Primary Selection Workshop underwent a large-scale technical upgrade. Following this renovation, the crushing and screening process flow in the Primary Selection Workshop was transformed from a three-stage open-circuit system into a three-stage closed-circuit system. The design objective for the crushed product was to achieve a particle size range of 12–0 mm, with a content exceeding 90%. The crushing and screening process flow is illustrated in Figure 7. Coarse crushing is performed using a single KB54-75 cone crusher. The coarse-crushed product is transported via conveyor belt to a buffer bin situated upstream of the intermediate crushing stage, from where it is fed into the intermediate crushers for the second stage of crushing. The intermediate crushing stage utilizes three cone crushers: one PYB-2100mm standard cone crusher and two H-8800 crushers. The intermediate-crushed product is conveyed to a 1250mm × 2400mm magnetic pulley dry separator for the pre-selection and removal of mixed waste rock from the ore. The separated waste rock is transported via conveyor to a dedicated waste rock bin for dry-selection rejects, from where it is hauled away by truck for disposal; the remaining ore is fed into a screening feed bin. Material from the screening feed bin is conveyed to three pre-screening units. The oversize material (screen rejects) from these units is transported via conveyor to the fine crushing feed bin, and subsequently fed into the fine crushers for the third stage of crushing. Fine crushing is performed using four H-6800 cone crushers. The fine-crushed product is transported to a cylindrical screening feed bin, and then conveyed to seven inspection screening units. The oversize material from these inspection screens is returned to the fine crushers, thereby establishing a closed-circuit crushing loop; the undersize material (screen throughs)—with a particle size of 12–0 mm—constitutes the final crushed product and is transported via conveyor to the ore storage bins within the main building of the Primary Selection Workshop.
The main technical parameters for the crushing and screening equipment in the Primary Selection Workshop, following the large-scale technical upgrade, are presented in Table 11.
Table 11: Main Technical Parameters of Crushing and Screening Equipment in the Primary Selection Workshop Following the Large-Scale Upgrade
| Work procedures | Equipment Name | model | Quantity/unit | feed particle size/mm | ore discharge particle size/mm | Mine discharge outlet /mm | Single machine output /(t/h) | motor power/kW | ||||
| rough | cone crusher | KB54-75 | 1 | 1100~0 | 300~0 | 172 | 2600 | 550 | ||||
| medium break | Standard cone crusher | PYB-2200 | 1 | 350~0 | 75~0 | 30~60 | 450~800 | 280 | ||||
| cone crusher | H-8800 | 2 | 350~0 | 75~0 | 35~42 | 800~1800 | 600 | |||||
| fine | cone crusher | H-6800 | 4 | 75~0 | 20~0 | 13~20 | 800 | 600 | ||||
| Work procedures | Equipment Name | model | Quantity/unit | sieve aperture size/mm | Particle size under sieve/mm | Single machine output /(V/h) | motor power/kW | |||||
| Screening | Vibrating screen (pre-screened) | 2YK2760 | 3 | 14×25 | 12~0 | 1000 | 30 | |||||
| Vibrating screen (inspection) | 2YK2460 | 7 | 14×14 | 12~0 | 600 | 30 | ||||||
| Work procedures | Equipment Name | model | Quantity/unit | sieve aperture size/mm | Particle size under sieve/mm | Single machine output /(t/h) | motor power/kW | |||||
| Preliminary | 61250×2400 magnetic pulley | 0.35 | 1 | 75 | 10 | 2500 | – | |||||
Characteristics of the Crushing and Screening Process Following the Large-Scale Modernization of the Primary Selection Workshop:
① Employs a three-stage, closed-circuit crushing and screening process, yielding a crushed product with a particle size of 12–0 mm, wherein the fraction within this range exceeds 90%;
② Utilizes imported crushing equipment, characterized by a high crushing ratio and high operational efficiency;
③ Incorporates a pre-selection stage following intermediate crushing to facilitate the early rejection of waste rock, thereby upgrading the grade of the ore fed into the subsequent beneficiation process;
④ Implements automated monitoring and control within the crushing and screening system to enhance equipment operational efficiency.

4.2.2 Primary Grinding, Classification, and Beneficiation
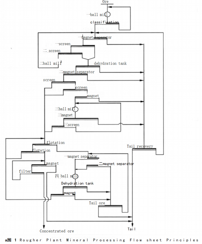
The original grinding and beneficiation process in the Primary Beneficiation Workshop followed a flowsheet comprising staged grinding, staged magnetic separation, fine screening and regrinding, and cationic reverse flotation (see Figure 1), consisting of a total of 15 grinding and beneficiation lines. A brief description of the process is as follows: Crushed products are fed via belt conveyor into a primary grate-type ball mill (MQG2700mm × 3600mm); this ball mill, together with a double-spiral classifier (2FG-20), constitutes the primary closed-circuit grinding loop. The overflow from the primary classification stage is pumped to a primary magnetic separator (CTB-1024) for beneficiation. The resulting concentrate is fed into primary and secondary high-frequency vibrating screens (400mm × 1560mm); the oversize product from the screens flows by gravity into a secondary overflow-type ball mill (MQY2700mm × 3600mm). The discharge from this ball mill flows by gravity into the primary overflow pump box, from where it is pumped back to the primary magnetic separator, thereby forming the secondary closed-circuit grinding loop. The undersize product from the screens is pumped into a permanent magnet dewatering tank (CS-25). The concentrate from the dewatering tank flows by gravity into a secondary magnetic separator (CTB-1024). The concentrate from the secondary magnetic separator is pumped to primary and secondary electromagnetic vibrating screens (MVS2420). The oversize product from these screens is pumped to a concentrating magnetic separator (CTB-1030); the concentrate from this unit flows by gravity into a tertiary overflow-type ball mill (MQY2700mm × 3600mm). The discharge from this ball mill is pumped to a tertiary magnetic separator (CTB-1024). The concentrate from the tertiary magnetic separator is fed into a tertiary electromagnetic vibrating screen (MVS2420), and the oversize product from this screen is returned to the feed of the tertiary ball mill, thereby forming the tertiary closed-circuit grinding loop. The undersize products from the primary, secondary, and tertiary electromagnetic vibrating screens constitute the final magnetic separation concentrate, which is then pumped to a flotation thickener (φ24m). After being collected, the tailings from the various stages of magnetic separation flow by gravity into a disc magnetic separator (Ø1500mm). The concentrate from the disc magnetic separator is pumped to the feed of the first-stage magnetic separator, while the tailings from the disc magnetic separator enter a thickener (Ø53m); after thickening, they are pumped to the tailings pond.
The flotation process consists of a two-stage cationic reverse flotation operation—comprising one roughing stage and one cleaning stage—as well as a regrinding and magnetic separation circuit for the rougher middlings froth; the system comprises a total of two flotation lines. After being agitated in a flotation thickener, the magnetic separation concentrate is pumped to the flotation feed box; flotation reagents are added, and the mixture is fed into an agitation tank for thorough mixing. The fully agitated magnetic concentrate is then fed into the rougher flotation cells. The concentrate from the rougher flotation cells enters the cleaner flotation cells, while the froth tailings from the cleaner flotation cells are pumped back to the rougher flotation circuit. The froth tailings from the rougher flotation cells are pumped to a regrinding thickener-magnetic separator (CTB-1030); the concentrate from this magnetic separator is fed into a ball mill (Ø2100mm × 4500mm) for regrinding. The reground product is then pumped to a permanent magnet dewatering tank (CS-30); the concentrate from the dewatering tank undergoes a fourth stage of magnetic cleaning, and the resulting magnetic concentrate is pumped back to the rougher flotation circuit. The final concentrate product from the cleaner flotation cells is pumped to the filtration workshop for dewatering, becoming the final product.
The tailings from the two-stage regrinding thickener-magnetic separator, the permanent magnet dewatering tank, and the fourth-stage magnetic cleaner are collected and flow by gravity into a disc magnetic recovery unit (Ø1500mm). The concentrate from the disc magnetic recovery unit is pumped back to the regrinding thickener-magnetic separator circuit. The tailings from the disc magnetic recovery unit enter a thickener (Ø53m); after thickening, these tailings are pumped to the tailings pond. The main parameters for the grinding, classification, and beneficiation equipment in the Primary Beneficiation Workshop are presented in Table 12. The key technical indicators for grinding and classification from 2001 to 2006 are shown in Table 13.
Table 12 Main Parameters of Mineral Processing, Grinding, Classification and Separation Equipment
| Equipment Name | model | Quantity/unit | Electric motor power / kW |
| One ball mill | MQG2736 | 15 | 400 |
| Secondary ball mill | MQY2736 | 15 | 380 |
| Three-stage ball mill | MQY2736 | 6 | 380 |
| Four-stage ball mill | MQY2143 | 2 | 310 |
| Spiral classifier | 2FG-20 | 15 | 30 |
| Fixed fine screen | 400mm×1560mm×5-piece set | 75 | – |
| Electromagnetic vibrating screen | MVS2420 | 39 | 19.6 |
| Magnetic separator | CTB-1024 | 54 | 5.5 |
| CTB-1030 | 7 | 7.5 | |
| Dehydration tank | CS-25 | 29 | – |
| flotation machine | BF-20 | 66 | 45 |
Table 13. Main Technical Indicators of No. 1 Grinding Mill from 2001 to 2006
| year | Taiwan time (t/h) | Work completion rate / % | Concentrate production (t/a) | Ore grade /% | Concentrate grade /% | Tailings grade /% | Recovery rate / % |
| 2001 | 50.32 | 77.23 | 2398371 | 33.15 | 65.54 | 8.70 | 87.93 |
| 2002 | 49.80 | 91.28 | 2360615 | 33.83 | 67.20 | 9.63 | 84.84 |
| 2003 | 50.29 | 93.36 | 2311575 | 34.21 | 68.85 | 10.25 | 83.51 |
| 2004 | 50.24 | 92.72 | 2294507 | 33.60 | 68.84 | 9.93 | 82.64 |
| 2005 | 50.26 | 93.78 | 2311256 | 33.83 | 69.11 | 9.89 | 82.65 |
| 2006 | 51.77 | 94.41 | 2371760 | 31.90 | 69.15 | 9.62 | 81.41 |
The grinding and beneficiation process adopted in the Primary Beneficiation Workshop follows a flowsheet of staged grinding, staged magnetic separation, fine screening, and regrinding (see Figure 2); the cationic reverse flotation process has been eliminated, and the facility comprises a total of five grinding and beneficiation lines.
Process Overview: Crushed products with a particle size range of 12–0 mm are fed into the grinding bins within the main plant building. From there, they are conveyed via collecting and feeding belt conveyors into the primary ball mill (Ø45030 mm × 6700 mm). The discharge from the ball mill is pumped to the primary hydrocyclone cluster (Ø660 mm × 6 units). The underflow (sands) from the hydrocyclones gravity-flows back into the primary ball mill, establishing a primary closed-circuit grinding loop. The overflow from the hydrocyclones is pumped to the primary magnetic separators (Model BX-1232). The concentrate from the primary magnetic separators is pumped to the secondary hydrocyclone cluster (Ø660 mm × 6 units). The underflow from the secondary hydrocyclones is fed into the secondary ball mill (Ø4000 mm × 7500 mm); the discharge from this ball mill returns to the feed stream of the secondary hydrocyclone cluster, establishing a secondary closed-circuit grinding loop. The overflow from the secondary hydrocyclones is pumped to the primary permanent-magnet dewatering tank (Model CS-30). The concentrate from the primary dewatering tank gravity-flows to the secondary magnetic separators (Model BX-1024). The concentrate from the secondary magnetic separators is pumped to the primary electromagnetic vibrating screen (Model MVS2420). The oversize product from the screen is fed into the tertiary hydrocyclone cluster (Ø500 mm × 8 units). The underflow from the tertiary hydrocyclones is fed into the tertiary ball mill (Ø2700 mm × 3600 mm); the discharge from this ball mill returns to the feed stream of the tertiary hydrocyclone cluster, establishing a tertiary closed-circuit grinding loop. The overflow from the tertiary cyclones is pumped to the secondary permanent magnetic dewatering tank (CS-30). The concentrate from the secondary dewatering tank flows by gravity to the tertiary magnetic separator (BX-1024). The concentrate from the tertiary magnetic separator is pumped to the secondary electromagnetic vibrating screen (MVS2420); the oversize product from this screen is returned to the feed of the tertiary cyclone cluster. The undersize product from the secondary electromagnetic vibrating screen is combined with the undersize product from the primary electromagnetic vibrating screen and pumped to the tertiary permanent magnetic dewatering tank (CS-30). The concentrate from the tertiary tank flows by gravity to the quaternary magnetic separator (BX-1024), and the concentrate from the quaternary magnetic separator is pumped to the filtration workshop for dewatering.
After being consolidated, the tailings from all stages flow by gravity into a disc magnetic separator (ø1500mm). The concentrate from the disc magnetic separator is pumped to a re-selection circuit for separate processing, while the tailings from the disc magnetic separator enter a thickener (φ53m); after thickening, they are pumped to the tailings pond.
Table 14 presents the main parameters for the grinding, classification, and beneficiation equipment in the Primary Beneficiation Workshop following its renovation. Table 15 presents the main technical design parameters.
Table 14: Main Parameters of Grinding, Classification, and Beneficiation Equipment in the Primary Beneficiation Workshop (Post-Renovation)
| Equipment Name | Model Specifications | Quantity/unit | Electric motor power / kW |
| One ball mill | MQY5030mm×6700mm | 5 | 3000 |
| Secondary ball mill | MQY 4000mm×7500mm | 5 | 2000 |
| Three-stage ball mill | MQY 2700mm×3600mm | 10 | 400 |
| Primary hydrocyclone | g660mm×6 | 5 | – |
| Secondary cyclone | g660mm×6 | 5 | – |
| Triple cyclone | g500mm×8 | 10 | – |
| Electromagnetic vibrating screen | MVS2420 | 55 | 19.6 |
| Magnetic separator | BX-1232 | 15 | 15 |
| BX-1024 | 53 | 5.5 | |
| Dehydration tank | 93000 | 53 | – |
Table 15 Selected Design Technical Parameters
| Processing capacity (10,000 tons/year) | Taiwan time (t/h) | Work completion rate / % | Concentrate production (10,000 tons/year) | Concentrate grade /% | Tailings grade /% |
| 1085 | 290 | 90.4 | 412 | 67.5 | 9 |
Process Characteristics of the Grinding and Beneficiation System Following the Large-scale Technical Upgrade of the Primary Beneficiation Workshop:
(1) The primary and secondary ball mills have been scaled up; the primary ball mill utilizes an overflow type rather than a grate type, resulting in finer grinding particle sizes.
(2) The primary and secondary classification stages employ dynamic-pressure hydrocyclone clusters to replace spiral classifiers and fixed nylon fine screens, resulting in high classification efficiency and fine particle sizes in the classification overflow products.
(3) The grinding process consists of three stages, with the primary, secondary, and tertiary ball mills arranged in a concentrated configuration with a ratio of 1:1:2; the corresponding volume ratio is 3:2:0.86. This configuration is rational and facilitates ease of operation and management.
(4) The beneficiation section features a high number of stages, which contributes to improving the grade of the concentrate product.
(5) The primary magnetic separators feature large drum diameters and large wrap angles, while all other magnetic separators utilize the BX series; these units possess large magnetic system wrap angles, resulting in excellent upgrading performance.
(6) The regrinding and classification operations utilize MVS electromagnetic vibrating screens, ensuring high classification efficiency.
(7) The cationic reverse flotation process has been eliminated, thereby reducing production costs.
(8) Two Ø1.6m × 1.6m concentrate agitation tanks have been installed prior to the concentrate filtration stage, which helps to stabilize the quality of the concentrate product.
(9) Concentrate filtration is achieved through a combined system utilizing both ceramic disc filters and conventional disc filters, allowing the moisture content to be controlled at or below 8.5%.
(10) The original Ø53m thickener has undergone a high-efficiency technical upgrade, and an additional Ø53m high-efficiency thickener—along with a water treatment system—has been installed to accommodate the increased volume of tailings and to ensure that the impurity content in the circulating water remains ≤100 mg/L.
(11) A dedicated tailings recovery and processing system has been added to separately treat iron minerals recovered from the tailings stream.
(12) The production workflow features interlocking controls for the startup and shutdown of both main and auxiliary equipment; key process parameters are subject to automatic online detection, control, recording, and alarm monitoring, thereby enabling centralized control and management of the entire production process.
4.2.3 Primary Selection: Filtration and Dewatering
After being pumped to a ø16m × 16m agitated tank for homogenization, the magnetic concentrate is pumped to a filter distribution box and fed into either a ceramic disc filter (60 m²) or a disc vacuum filter (72 m²). The filter cake discharged from the filtration unit constitutes the final iron concentrate, with a moisture content of ≤ 8.5%. The filter cake is transported via a conveyor belt located beneath the filter to the concentrate storage bin for stockpiling.
4.3 Secondary Selection Workshop
4.3.1 Secondary Selection: Crushing and Screening
The crushing circuit within the Secondary Selection Workshop was constructed and commissioned in 1975, with a designed annual processing capacity of 3 million tons. The crushing process employs a three-stage closed-circuit flow scheme; the process flowchart is illustrated in Figure 8. Coarse crushing is performed using a single KKπ1200 hydraulic gyratory crusher. Intermediate crushing utilizes two Ø2200mm standard cone crushers, operating in a “one-working, one-standby” configuration. Fine crushing operations employ four φ2200mm short-head cone crushers, operating in a “two-working, two-standby” configuration. Prior to being fed into the intermediate crushing stage, the ore undergoes preliminary sorting via a magnetic pulley. The ore is subjected to preliminary screening before entering the fine crushing stage, and a check screening is performed after fine crushing.
The product from the coarse crushing stage is conveyed via belt to a ø1250mm × 1600mm magnetic pulley dry separator to remove admixed gangue from the ore. The separated gangue is transported via conveyor to a dry-sorting waste bin, from where it is hauled away by truck for disposal. The sorted ore is conveyed to an intermediate crushing buffer bin and subsequently fed via belt into the intermediate crushers for the second stage of crushing. The intermediate crushing product is conveyed to a screening buffer bin and then fed into four YA-type vibrating screens. The oversize material (screen rejects) is fed into the fine crushers for the third stage of crushing. The fine crushing product is transported via belt to a screening buffer bin, where it undergoes check screening using five YA-type vibrating screens; the oversize material from this stage is returned to the fine crushing circuit, thereby establishing a closed-circuit crushing loop. The undersize product from the screening process—ranging in particle size from 12 to 0 mm—constitutes the final crushed product; it is transported via belt conveyor to the ore storage bin within the main plant building of the Secondary Beneficiation Workshop.
The main technical parameters for the crushing and screening equipment in the Secondary Beneficiation Workshop are presented in Table 16.

Table 16 Main Technical Parameters of Crushing and Screening Equipment in the Secondary Selection Workshop
| Work procedures | Equipment Name | model | Quantity/unit | feed particle size/mm | ore discharge particle size/mm | Mine discharge outlet /mm | Single machine output /(t/h) | motor power/kW | ||||
| rough | Hydraulic gyratory crusher | KKπ1200 | 1 | 1000~0 | 350~0 | 150-165 | 1000~1100 | 310 | ||||
| medium break | Standard cone crusher | PYB-2200 | 2 | 350~0 | 75~0 | 30~60 | 590~1000 | 280 | ||||
| fine | Short-head cone crusher | PYD-2200 | 4 | 75~0 | 20~0 | 5~15 | 100~200 | 280 | ||||
| Work procedures | Equipment Name | model | Quantity/unit | sieve aperture size/mm | Particle size under sieve/mm | Single machine output /(t/h) | motor power /kW | |||||
| Screening | vibrating screen | YA1530 | 9 | 14×70 | 14~0 | 160 | 11 | |||||
| Work procedures | Equipment Name | Magnetic Sorting ZoneInduction intensity/T | Quantity/unit | Processing ore particle size Upper limit/mm | Average rounding Lithality/% | Single machine output /(t/h) | ||||||
| Preliminary | 61250×1600 magnetic pulley | 0.35 | 1 | 350 | 10 | 700-800 | ||||||
4.3.2 Secondary Grinding, Classification, and Beneficiation
The grinding and beneficiation process in the secondary beneficiation plant follows a flowsheet comprising staged grinding, staged magnetic separation, fine screening and regrinding, and cationic reverse flotation (see Figure 3); the plant consists of a total of six grinding and beneficiation lines. Process Overview: The crushed product is fed via a belt conveyor into a primary grate-type ball mill (MQG2700mm × 3600mm). This ball mill operates in a primary closed-circuit grinding configuration in conjunction with a double-spiral classifier (2FG-20). The overflow from the primary classification stage flows by gravity to a primary magnetic separator (BX-1024) for beneficiation. The resulting concentrate is then pumped to a constant-head tank and fed into a hydrocyclone for classification. The underflow from the hydrocyclone flows by gravity into a secondary overflow-type ball mill (MQY2700mm × 3600mm); the discharge from this ball mill flows by gravity back to the primary magnetic separator feed, thereby establishing a secondary closed-circuit grinding loop. The overflow from the hydrocyclone flows by gravity into a secondary magnetic separator (BX-1024). The concentrate from the secondary magnetic separator flows by gravity into a permanent-magnet dewatering tank (CS-25). The concentrate from the dewatering tank is pumped to an electromagnetic vibrating screen (MVS2420). The oversize product from the screen is pumped to a concentrating magnetic separator (BX-1030). The concentrate from the concentrating magnetic separator flows by gravity into a tertiary overflow-type ball mill (MQY2700mm × 3600mm); the discharge from this ball mill is pumped back to the electromagnetic vibrating screen feed, thereby establishing a tertiary closed-circuit grinding loop. The undersize product from the electromagnetic vibrating screen flows by gravity into a tertiary magnetic separator (BX-1024). The concentrate from the tertiary magnetic separator constitutes the final magnetic concentrate, which is then pumped to a flotation thickener (ø24m). After being collected, the tailings from the various stages of magnetic separation flow by gravity into a disc magnetic separator (ø1000 mm). The concentrate from the disc magnetic separator is pumped to the feed of the first-stage magnetic separator, while the tailings from the disc magnetic separator enter a thickener (ø50 m); after thickening, they are pumped to the tailings pond.
The flotation process consists of a two-stage cationic reverse flotation operation—comprising one roughing and one cleaning stage—and a regrinding and magnetic separation circuit for the rougher middlings froth; the system comprises a total of two flotation lines. After being agitated in a flotation thickener, the magnetic separation concentrate is pumped to the flotation feed box; flotation reagents are added, and the slurry is fed into an agitation tank for thorough mixing. The fully mixed magnetic concentrate is then fed into the rougher flotation cells. The concentrate from the rougher flotation cells enters the cleaner flotation cells, while the froth tailings from the cleaner flotation cells are pumped back to the rougher flotation circuit. The froth tailings from the rougher flotation cells are pumped to a regrinding thickener-magnetic separator (CTB-1030). The concentrate from this thickener-magnetic separator is fed into a ball mill (ø2100 mm × 4500 mm) for regrinding. The reground product is pumped to a permanent magnet dewatering tank (CS-30); the concentrate from the dewatering tank is fed into a second-stage magnetic separator for cleaning, and the concentrate from this magnetic separator is pumped back to the rougher flotation circuit. The final concentrate product from the cleaner flotation cells is pumped to the filtration workshop for dewatering, becoming the final product.
The tailings from the second-stage regrinding thickener-magnetic separator, the permanent magnet dewatering tank, and the second-stage cleaning magnetic separator are collected and flow by gravity into a disc magnetic recovery unit (ø1500 mm). The concentrate from the disc magnetic recovery unit is pumped back to the regrinding thickener-magnetic separator circuit. The tailings from the disc magnetic recovery unit enter a thickener (ø50 m); after thickening, these tailings are pumped to the tailings pond. The main equipment parameters for grinding, classification, and beneficiation in the Secondary Beneficiation Workshop are presented in Table 17. The key technical indicators for grinding and classification from 2001 to 2006 are shown in Table 18.
4.3.3 Secondary Beneficiation: Filtration and Dewatering
After being pumped to and thickened in a thickener (ø30 m), the flotation concentrate is fed into a disc vacuum filter (40 m²). The filter cake discharged from the filter constitutes the final iron concentrate, with a moisture content of ≤9.5%. The filter cake is transported by a discharge belt conveyor located beneath the filter to the concentrate stockpile for storage.
The technical parameters for the disc vacuum filter are provided in Table 19.
Table 17 Main Equipment Parameters for Secondary Grinding, Classification, and Separation
| Equipment Name | Model Specifications | Quantity/unit | Electric motor power/kW |
| One ball mill | MQG 2700mm×3600mm | 6 | 400 |
| Secondary ball mill | MQY 2700mm×3600mm | 6 | 400 |
| Three-stage ball mill | MQY 2700mm×3600mm | 3 | 380 |
| Four-stage ball mill | MQY 2100mm×4500mm | 1 | 310 |
| Spiral classifier | 2FG-20 | 6 | twenty two |
| hydrocyclone | FXJ-350 | 48 | two |
| Electromagnetic vibrating screen | MVS2420 | 15 | 19.6 |
| Magnetic separator | CTB-1024 | 26 | 5.5 |
| Magnetic separator | CTB-1030 | 3 | 7.5 |
| Dehydration tank | 63000 | 4 | one |
Table 18. Main Technical Indicators of Secondary Grinding Mill from 2001 to 2006
| year | Processing capacity / [t(units)] ·h)] | Work completion rate / % | Concentrate production (t/a) | Ore grade /% | Concentrate grade /% | Tailings grade /% | Theoretical recovery rate / % |
| 2001 | 51.13 | 90.31 | 1136253 | 32.89 | 65.57 | 8.73 | 84.74 |
| 2002 | 49.98 | 90.27 | 1038207 | 35.67 | 68.89 | 10.67 | 82.93 |
| 2003 | 50.78 | 92.69 | 1022044 | 34.04 | 68.85 | 10.17 | 82.28 |
| 2004 | 49.51 | 92.21 | 967035 | 33.47 | 68.89 | 9.96 | 82.11 |
| 2005 | 54.3 | 93.46 | 973927 | 33.37 | 69.17 | 9.92 | 82.04 |
| 2006 | 56.1 | 91.89 | 972093 | 30.90 | 69.11 | 9.65 | 79.93 |
Table 19 Technical Parameters of Disc Vacuum Filter Machine
| model | quantity | Processing capacity (t/h) | feed concentration /% | Utilizing coefficient / [t · (m²/h)] | Work completion rate / % | Electric motor power/kW |
| ZPG-40 | 5 units | 35~45 | 50~55 | 1.1 | 45 | 4 |
4.4 Tertiary Beneficiation Workshop
4.4.1 Tertiary Crushing and Screening
The crushing circuit for the Tertiary Beneficiation Workshop was completed and commissioned in June 2004, with a designed annual processing capacity of 3 million tons of hematite. The crushing process employs a three-stage closed-circuit configuration; the process flow diagram is shown in Figure 9.
The Tertiary and Secondary Beneficiation Workshops share a single primary crusher, operating in an alternating mode to crush ore. Primary crushing is performed by one KKπ1200 hydraulic gyratory crusher; secondary crushing is performed by one H-8800 cone crusher; and tertiary crushing is performed by two H-8800 cone crushers. The ore undergoes pre-screening prior to being fed into the tertiary crushers, and a check screening after passing through the tertiary crushers.
The product from the primary crusher is transported via conveyor belt to the secondary crushing surge bin, from where it is fed—again via conveyor—into the secondary crusher (H-8800) for the second stage of crushing. The product from the secondary crusher is conveyed to the feed chute of the pre-screening unit within the screening station, and subsequently fed via conveyor into four vibrating screens (LF2460D). The oversize product from these screens is fed into the tertiary crushers (H-8800) for the third stage of crushing. The product from the tertiary crushers is then conveyed to four vibrating screens (LF2460D) in the screening station for check screening; the oversize product from this stage is returned to the tertiary crushers for re-feeding, thereby establishing a closed-circuit crushing loop. The undersize products from both the pre-screening and check screening stages—ranging in particle size from 12 mm down to 0 mm—constitute the final crushed product, which is then conveyed to the surge bins located within the main plant building of the Tertiary Beneficiation Workshop.

Table 20 Main Technical Parameters of Crushing and Screening Equipment in the Third Selection Workshop
| Work procedures | Equipment Name | model | Quantity/unit | feed particle size/mm | ore discharge particle size/mm | Mine discharge outlet /mm | Single machine output /(t/h) | Electric motor power /kW | ||||
| rough | Hydraulic gyratory crusher | KKπ1200 | 1 | 1000~0 | 350~0 | 150-165 | 1000~1100 | 310 | ||||
| medium break | cone crusher | H-8800 | 1 | 350~0 | 75~0 | 30~60 | 800~1800 | 600 | ||||
| fine | cone crusher | H-8800 | 2 | 75~0 | 23~0 | 15-30 | 600~800 | 600 | ||||
| Work procedures | Equipment Name | model | Quantity/unit | sieve aperture size/mm | Particle size under sieve/mm | Single machine output /(t/h) | Electric motor power /kW | |||||
| Screening | vibrating screen | LF2460D | 8 | 14×14 | 12~0 | 200 | 22 | |||||
4.4.2 Tertiary Grinding, Classification, and Beneficiation
The production process in the tertiary beneficiation workshop employs a staged grinding, gravity separation–high-intensity magnetic separation–anionic reverse flotation flowsheet (see Figure 4), comprising a total of three grinding and beneficiation circuits. Process Overview: The crushed product is fed via a belt conveyor into a primary overflow-type ball mill (ø3600 mm × 6000 mm). This ball mill, together with a primary hydrocyclone cluster (FX500-GHT), constitutes a primary closed-circuit grinding system. The overflow from the hydrocyclones is fed into a coarse-fine classification hydrocyclone (FX500-GXT) for classification. The underflow (sands) from the coarse-fine classification hydrocyclone is pumped to coarse-separation spiral chutes for beneficiation. The concentrate from the coarse-separation spiral chutes is pumped to fine-separation spiral chutes (ø1200 mm) for further beneficiation; the middlings from the fine-separation spiral chutes are returned to the feed stream of the fine-separation spirals for re-processing. The concentrate from the fine-separation spiral chutes is pumped to an electromagnetic vibrating screen. The tailings from the coarse-separation spiral chutes are fed into a desliming screen (SL-1420 mm × 1500 mm); the undersize product from the desliming screen is fed into a weak-intensity magnetic separator (BX-1030) for beneficiation, while the tailings from the weak-intensity magnetic separator are fed into a medium-intensity, high-gradient vertical-ring magnetic separator (SLon-2000) for beneficiation. The oversize product from the electromagnetic vibrating screen, the tailings from the fine-separation spiral chutes, the concentrate from the weak-intensity magnetic separator, and the concentrate from the medium-intensity high-gradient magnetic separator are combined and fed into a secondary hydrocyclone cluster (FX500-GHT) for classification. The underflow from the secondary hydrocyclones is fed into a secondary overflow-type ball mill (ø3600 mm × 6000 mm); the discharge from the secondary ball mill is combined with the overflow from the secondary hydrocyclones and returned to the feed stream of the coarse-fine classification hydrocyclone, thereby establishing a secondary closed-circuit grinding and beneficiation system. The overflow product from the coarse-fine classification cyclones is fed into a thickener (φ50m) for thickening. The underflow from this thickener is fed into a weak magnetic separator (BX-1030). The tailings from the weak magnetic separator are fed into a desliming screen (SL-1420×1500); the undersize product from the desliming screen is then fed into a high-gradient vertical-ring strong magnetic separator (SLon-2000). The concentrate from the strong magnetic separator is combined with the concentrate from the weak magnetic separator and fed into a thickener (φ24m) for thickening. The underflow product from this thickener is fed into the rougher flotation cells; the concentrate from the rougher flotation cells proceeds to the cleaner flotation cells, while the froth tailings from the cleaner flotation cells are self-aspirated back to the rougher flotation cells. The concentrate from the cleaner flotation cells constitutes the final concentrate. The tailings from the rougher flotation cells are fed into the first-stage scavenger flotation cells; the concentrate from the first-stage scavenger cells returns to the rougher flotation cells, while the tailings from the first-stage scavenger cells are fed into the second-stage scavenger flotation cells. The concentrate from the second-stage scavenger cells returns to the first-stage scavenger cells, and the tailings from the second-stage scavenger cells are fed into the third-stage scavenger flotation cells; the concentrate from the third-stage scavenger cells returns to the second-stage scavenger cells. Following a flotation circuit comprising one roughing, one cleaning, and three scavenging stages, the concentrate from the first-stage scavenging and the tailings from the cleaning stage are returned to the feed of the rougher flotation cells. The concentrate from the cleaner flotation cells is combined with the undersize product from an electromagnetic vibrating screen to form the final concentrate for this section.
The tailings from the medium-gradient vertical-ring magnetic separator, the tailings from the strong-gradient vertical-ring magnetic separator, and the tailings from the third-stage scavenger flotation cells are combined to form the final tailings, which are then pumped to a tailings thickener (φ29m). After thickening, the tailings product is pumped to the tailings pond.
The parameters for the main equipment used in the grinding, classification, and beneficiation operations of the third beneficiation workshop are listed in Table 21. The key technical indicators are presented in Table 22.
Table 21 Main Equipment Parameters for Three-Stage Grinding, Classification, and Separation
| Equipment Name | Model Specifications | Quantity/unit | Electric motor power/kW |
| One ball mill | 93600mm×6000mm | 3 | 1250 |
| Secondary ball mill | 63600mm×6000mm | 2 | 1250 |
| Primary hydrocyclone | FX500-GHT | 6 | – |
| Secondary cyclone | FX500-PUT | 16 | – |
| coarse and fine hydrocyclones | FX500-GXT | twenty four | – |
| Spiral chute | φ1200mm | 110 | – |
| Electromagnetic vibrating screen | MVS2420 | 4 | 19.6 |
| Slag removal screen | SL-1420mm×1500mm | 10 | 2.2 |
| Weak magnet | BX-1030 | 10 | 7.5 |
| Medium-gradient magnetic separator | SLon-2000 | 5 | 5.5 |
| High-intensity magnetic gradient magnetic separator | SLon-2000 | 5 | 5.5 |
| flotation machine | BF-20 | 44 | 45 |
Table 22 Main Technical Indicators of Three-Part Grinding and Sorting
| Processing capacity / [v(units)] ·h)] | Work completion rate / % | Utilizing coefficient / [t · (m³/h)] | Ore grade /% | High-quality magnetic spots /% | Premium Items /% | Overall tailings grade / % |
| 128 | 96.87 | 2.334 | 27.68 | 67.34 | 67.68 | 10.64 |
4.4.3 Three-way filtration dehydration
The third-stage concentrate is pumped to a thickener (ø30 m) for concentration. The underflow product from the thickener is fed into a disc vacuum filter (72 m²). The filter discharge is… The filter cake is the final iron concentrate product, with a moisture content of ≤9.5%. The filter cake is transported to the concentrate silo for storage by the discharge belt conveyor under the filter.
The technical parameters of the disc vacuum filter are shown in Table 23.
Table 23 Technical Parameters of Disc Vacuum Filter Machine
| model | quantity | Processing capacity / ( Vh ) | feed concentration /% | Utilizing coefficient / [t · (m²/h)] | Electric motor power/kW |
| ZPG-72 | 3 units | 35~45 | 50~55 | 0.8 | 5.5 |
4.5 Concentrate and Tailings Transport
4.5.1 Concentrate Transport
All iron concentrate produced by the beneficiation plant serves as raw material for pelletizing. A portion is transported via conveyor belts to Pelletizing Plant No. 1, while the remainder is transported by rail to Pelletizing Plant No. 2.
4.5.2 Tailings Transport
Tailings produced by the beneficiation plant are centrally conveyed via a tailings pipeline system to the tailings storage facility, which is located approximately 3 km from the plant. The facility is designed with a dam crest height of 146 m, a catchment area of 12 km², and a storage capacity of 150 million m³ of tailings. A mountain ridge situated within the facility divides it into two sections: the Front Valley and the Rear Valley. When the No. 1 Beneficiation Workshop was completed and commissioned in 1959, tailings were deposited in the Front Valley reservoir; the main dam for the Front Valley measures 215 m in length, features a crest elevation of 76 m, and is constructed as an impermeable dam. When the No. 2 Beneficiation Workshop was completed and commissioned in 1975, tailings were deposited in the Rear Valley reservoir; the dam for the Rear Valley features a crest elevation of 84 m and is constructed as a permeable dam. As the volume of stored tailings increased, the annual dam heightening operations were carried out using the upstream method of construction. The inner slope ratio of the dam is 1:2.5, while the outer slope ratio is 1:5. Currently, the dam crest elevation exceeds 122 m; the water level has risen above the internal mountain ridge, causing the Front and Rear Valleys to merge into a single, large-scale tailings storage facility.
The beneficiation plant’s tailings transport pipeline system consists of three lines: two lines with a diameter of φ700 mm and one line with a diameter of φ500 mm. Originally, tailings transport was accomplished using a two-stage pumping system comprising an on-site pump station within the plant and a secondary pump station situated below the tailings dam. To accommodate the demands of production capacity expansion, a new main tailings pump station is currently under construction. The primary equipment at the newly constructed main pump station consists of four sets of pumps arranged in series pairs (with two sets operating and two sets on standby), driven by variable-frequency motors. This system will enable the direct transport of production tailings to the storage facility, thereby eliminating the need for the original secondary pump station located below the tailings dam. 4.6 Key Technical and Economic Indicators for Mineral Processing Production Over the Years
The key technical and economic indicators for mineral processing production over the years are presented in Table 24.
4.7 Process Characteristics of the Mineral Processing Plant
The iron ore deposits mined by Gongkuang Company are of the sedimentary-metamorphic genetic type. The primary ore types are magnetite quartzite and hematite quartzite; the ore bodies are characterized by limited thickness, numerous interlayers, and well-developed structural features. The country rocks surrounding the ore bodies, as well as the interlayer rocks, consist mainly of chlorite schist, mica schist, amphibolite, and similar lithologies, resulting in relatively poor conditions for ore body occurrence. As mining operations have extended to deeper levels, the properties of the ore have undergone changes. The grain size of the mineral dissemination has gradually become finer, the proportion of difficult-to-process ore has increased, and the crystallinity of the minerals has become highly non-uniform. Regarding the iron-bearing minerals, the size fraction ranging from 0.147 mm to 0.043 mm is the most abundant; coarser grains can reach up to 0.711 mm, while finer grains fall below 0.005 mm. Specifically, particles smaller than 0.015 mm account for 4.76% of the total, with a portion existing as inclusions; the average grain size of the iron-bearing minerals is 0.05 mm.
To adapt to these changes in ore properties, the mineral processing plant at Gongkuang Company has implemented extensive technical modifications to its production processes over recent years. Following several iterations of process optimization, the plant has established two production lines dedicated to processing magnetite ore and one line dedicated to processing hematite ore, thereby enabling it to effectively handle the current characteristics of the mined ore.
The characteristics of the current mineral processing flowchart for magnetite ore are as follows:
(1) Dry magnetic separation of coarse ore lumps using magnetic pulleys;
(2) Stage grinding, followed by stage classification and magnetic separation;
(3) Fine screening followed by regrinding;
(4) Cationic reverse flotation to upgrade the grade of the magnetic concentrate.
The characteristics of the current mineral processing flowchart for hematite ore are as follows:
(1) Stage grinding, followed by coarse and fine classification and sorting;
(2) Gravity separation of coarse-grained fractions using spiral chutes;
(3) Anionic reverse flotation for fine-grained fractions;
(4) Utilization of vertical-ring high-gradient magnetic separators to reduce the grade of the tailings. Moving forward, Gongkuang Company will accelerate its development initiatives, striving to achieve a production scale of 5 million tons of pellets, 5.5 million tons of iron concentrate, and 14.3 million tons of iron ore by 2007, thereby transforming the company into a high-quality raw material base capable of meeting Angang’s production requirement of 20 million tons of steel.
Table 24. Key Technical and Economic Indicators of Mineral Processing, 2001-2006
| years | 2001 | 2002 | 2003 | 2004 | 2005 | 2006 | ||
| Annual processing capacity of raw ore /(10,000t/a) | First choice | 560 | 560 | 560 | 560 | 560 | 560 | |
| Two choices | 300 | 300 | 300 | 300 | 300 | 300 | ||
| Three choices | – | – | – | – | 300 | 300 | ||
| Ore grade /% | First choice | 33.15 | 33.83 | 34.21 | 33.6 | 33.83 | 31.9 | |
| Two choices | 32.89 | 35.67 | 34.04 | 33.47 | 33.37 | 30.9 | ||
| Three choices | – | – | – | – | 29.78 | 27.95 | ||
| Concentrate grade /% | First choice | 65.54 | 67.2 | 68.85 | 68.84 | 69.11 | 69.15 | |
| Two choices | 65.57 | 68.89 | 68.85 | 68.89 | 69.17 | 69.11 | ||
| Three choices | – | – | – | – | 66.7 | 66.92 | ||
| Tailings grade /% | First choice | 8.7 | 9.63 | 10.25 | 9.93 | 9.89 | 9.62 | |
| Two choices | 8.73 | 10.67 | 10.17 | 9.96 | 9.92 | 9.65 | ||
| Three choices | – | one | – | – | 12.43 | 11.06 | ||
| Recovery rate / % | actual | First choice | 87.93 | 84.84 | 83.51 | 82.64 | 82.65 | 81.41 |
| Two choices | 85.39 | 84.57 | 83.57 | 82.72 | 83.1 | 82.55 | ||
| Three choices | – | one | – | – | 71.38 | 70.29 | ||
| Mineral processing ratio / (t/t) | actual | First choice | 2.248 | 2.341 | 2.41 | 2.479 | 2.471 | 2.663 |
| Two choices | 2.335 | 2.284 | 2.421 | 2.488 | 2.494 | 2.741 | ||
| Three choices | – | – | – | – | 3.138 | 3.406 | ||
| Concentrate Cost /(yuan/t) | First choice | 220.48 | 249.68 | 271.51 | 324.66 | 330.15 | 315.19 | |
| Two choices | 226.09 | 278.06 | 275.36 | 322.74 | 329.65 | 314.63 | ||
| Three choices | one | one | one | – | 518.73 | 398.11 | ||
| Choose again | – | – | – | – | 443.63 | 354.42 | ||
| Steel ball consumption(raw ore)/(kg/t) | First choice | One ball | 0.8 | 0.71 | 0.8 | 0.92 | 0.96 | 0.7 |
| Second ball | 0.58 | 0.52 | 0.7 | 0.82 | 0.91 | 0.69 | ||